首页 > 新闻中心 > 江苏

面向全国人民,免费玩!扬州一地“苏超”放大招…

来源: 扬州发布

2025-06-08 16:04:00

这个夏天,苏超燃爆全国!

6月14日,

江苏省城市足球联赛

第四轮来袭!

江都文旅放大招啦!

全域景区免费玩、

全部酒店优惠住、

全国人民皆可享!

“苏超”扬州主场比赛日

所在的周末(周六、周日),

全国朋友们,

江都给您安排得明明白白!

全域景区免费玩

“苏超”扬州主场周末(周六、周日),凭身份证免费畅游江都所有景区!

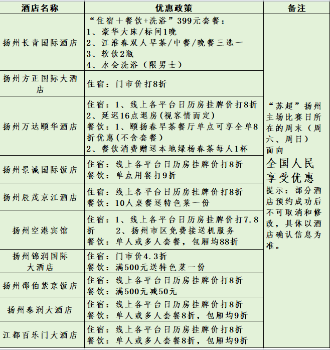
全部酒店优惠住

全区高级/星级酒店放大招!全国人民住店享线上日历房7.8折起,餐饮同步特惠,甭管有没有球票,来就完事!

给全国朋友们奉上

江都全域景点的部分美照

邵伯古镇大码头

渌洋湖水上森林

朴园

仙女公园

郭村保卫战纪念馆

开元寺

扬州艺术馆

白塔河庄园

自在公园

仙女公园

来源:江都文体旅