首页 > 新闻中心 > 江苏

金矿矿体全部埋藏于地下数百米深的岩层中 镇江仑山金矿将进行矿产钻探

来源: 紫牛新闻

2025-10-10 18:43:00

公告

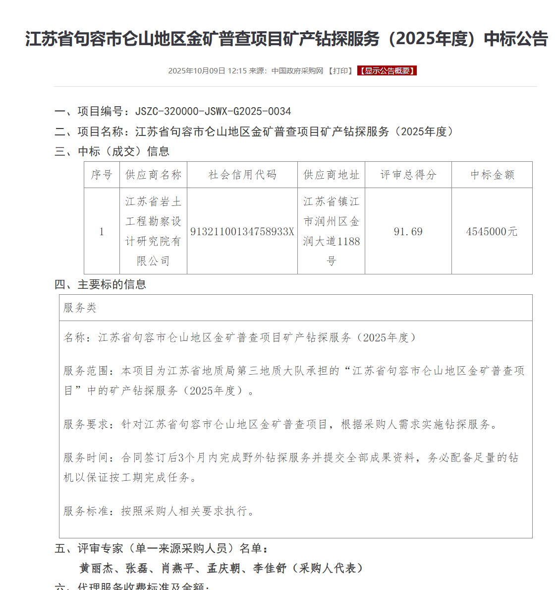
扬子晚报网10月10日讯(记者 万凌云 姜天圣)10月10日,扬子晚报/紫牛新闻记者从中国政府采购网了解到,镇江句容仑山地区金矿普查项目矿产钻探即将启动。中标公告显示,本项目为江苏省地质局第三地质大队承担的“江苏省句容市仑山地区金矿普查项目”中的矿产钻探服务,要求针对江苏省句容市仑山地区金矿普查项目,根据采购人需求实施钻探服务。

中标公司为位于江苏镇江的江苏省岩土工程勘察设计研究院有限公司,中标金额4545000元。

据悉,早在上世纪 80 年代,地质工作者便通过地球化学次生晕异常,首次捕捉到仑山地区的金矿线索,并在石宕冲、石山头等地开展小范围勘查,初步证实该区域具备良好找矿前景。

随着国家及江苏省 “新一轮找矿突破战略行动” 的推进,2024 年,江苏省自然资源厅牵头统筹,江苏省地质局第三地质大队具体实施,整合过往所有地质资料,运用物探、钻探、科研等多技术手段开展深度勘查。最终确认,仑山地区有望成为一处规模超 5 吨的中型金矿产地,进一步凸显了该区域的矿产资源潜力。

从目前勘查结果来看,仑山金矿的矿体全部埋藏于地下数百米深的岩层中,地表砂石基本不含金。

此前在句容市边城镇召开的仑山金矿专题讨论会上,专家介绍,一个矿产地从发现到最终开采,需经历 “普查 — 详查 — 勘探 — 可行性研究 — 审批” 等严谨且漫长的阶梯式流程,当前仑山金矿的核心任务仍是深化地质勘查,进一步摸清矿床情况、提升资源储量认知,暂未进入开采规划阶段。

校对 盛媛媛