首页 > 新闻中心 > 江苏 > 南京

9级雷暴大风,明天早点出门

来源: 南京发布

2025-06-06 17:45:00

2025年高考

将于6月7日至9日举行

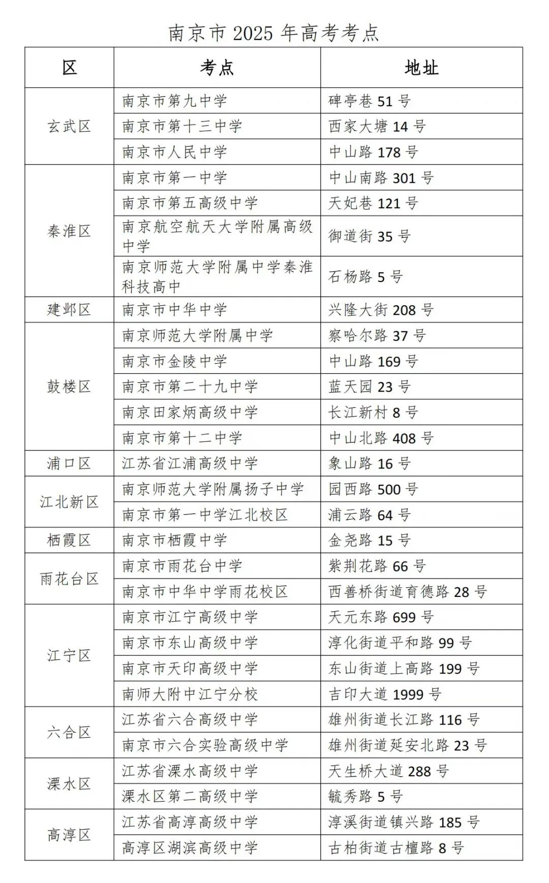
南京市共有3.3万名考生

将在29个考点参加考试

以梦为马、执笔为剑

奋力奔跑、一往直前

加油!加油!加油!

高考期间

这些重要信息请注意

7日有明显降雨

据南京气象,预计今天夜里到明天,全市将有一次明显的降雨过程,雨量:北部地区中雨到大雨,其他地区大雨到暴雨,并可能伴有雷电、短时强降水和局地7~9级雷暴大风;8日白天降雨减弱并渐止;8日夜里—9日阴天为主。7日—9日气温平稳,最低气温22~24℃,最高气温26~29℃。8日风力较大,东北风4~5级阵风6级。

高考首日降雨明显,需关注降雨对交通出行的影响,建议考生提前做好出行规划和防雨准备。(小布提醒:明天早点出门!)

2个“中华中学考点”别跑错

今年高考,南京市共有29处考点,位于雨花台区育德路28号的中华中学雨花校区是主城区唯一新增考点。据了解,该校区是首次作为高考考点,将迎来约900名考生,其中600余人来自外校。交管部门提醒,如果是打车或者导航驾车出行,需注意区分位于建邺区的中华中学兴隆校区考点(兴隆大街208号)。

此外,由于周末有雨水天气,送考的考生家长一定要提前熟悉考点周边道路,预留较为充足的送考时间,选择合适的交通工具前往考点。对于遇到意外需要帮助的送考家长与考生,请第一时间拨打110或向附近警力求助。交警铁骑将设立护考小分队,着重巡管考场周边主要路口和重点路段,积极协助教育、卫生等部门做好交通保障工作,“随车多带一顶头盔”为考生开辟应急绿色通道,全力保障考生安全及时应考。

32处集中食宿点

白天集中往返、晚上照常住校,金陵中学河西分校、燕子矶中学等32所学校今年首次成为高考考生“集中食宿点”。据统计,本次集中食宿点中有17所为非考点学校,不仅住校生可以晚上留宿,而且中午也通过大巴集中接送用餐来为学生和家长提供便利。

由于校内有考生休息,且上午、下午均有大巴车往返考点,交管部门将加强周边道路安全管理并通过警车、警摩护航送考路,同时呼吁周边居民晚夜间适当降低公共空间活动声响,尽量避免考前、考后1小时接送高峰期驾车经过集中食宿点(学校)门前路段,减少道路通行压力。

外语听力考试期间

临时交通管控

“前方为高考点,请勿随意鸣笛”。6月8日下午外语听力考试期间,南京交警将对考点周边部分路段采取临时交通管控措施,通过提前在路口设置移动式隔离栏和落地标牌以及现场指挥疏导等方式,对机动车进行远端分流,并结合高德导航语音提示功能,提示机动车驾驶人前方考点路段禁行、禁鸣。

临时管控预计从14时40分左右开始,至听力考试结束后恢复通行,部分考点旁边支路街巷还将临时管控非机动车通行。交管部门提醒,社会车辆经过考点附近应减速慢行,不鸣笛、不猛踩油门或刹车,尽量减少噪声,并主动配合交警指挥,共同创造良好的考试环境。

下周一早高峰

鼓励公共交通出行

去年高考首日为周五,由于通勤与送考需求叠加,根据高德地图数据分析,当日南京主城区高峰时段拥堵延时指数均不同程度上涨。

今年高考前两天均为9点开考,17点结束,第三天为8点半开始,18点15分结束,预计当日早高峰提前、晚高峰延迟现象较为明显,建议广大驾驶人提前关注路况、选择合适出行时间与线路,主动避开考点周边路段,尽量选择公共交通出行。

爱心送考,为梦护航

南京500辆张贴“爱心送考·为梦护航”标志的出租车已整装待发,作为南京出租汽车行业的一张闪亮名片,“爱心送考”活动已累计接送考生20276人次,总行驶里程120449公里,彰显了出租汽车行业对高考学子的关心关爱。

此外,6月6日至30日期间,高考考生凭借本人准考证可免费乘坐南京公交、轮渡和有轨电车,无论是前往考场还是考试结束返程,都能享受到便捷出行服务。

为应对考生可能出现的突发状况,南京公交在南师附中、金陵中学等考点沿线约80辆公交车上均配备了爱心助考箱,里面不仅有考试必备用品,还有风油精、创可贴等应急药品,成为考生的“应急补给站”。

考前发现身份证丢失怎么办?

如果发现身份证遗失需要办理临时居民身份证,考生只需到就近的市区所三级公安政务服务窗口出示相关考生证明(如准考证、学生证等),南京公安会尽力缩短办证周期确保考生快速领取证件。

对于即将进入考场时发现忘带身份证的考生,可以到考点门前南京公安“高考护航站”开具临时身份证明,用于参加考试。

地铁“爱心助考台”

地铁公安分局将在张府园站、珠江路站等毗邻考点的地铁站出入口醒目位置,设置“爱心助考台”,配备签字笔、2B铅笔、橡皮等考试所需文具,防暑药、感冒药、创可贴等基础药品,以及饮用水、糖果、饼干等食品,同时安排警力全时段值守,供有需要的考生及家长应急。

高考期间,乘坐地铁赴考的考生如在乘车期间遇突发状况,切勿惊慌,可及时就近向任意车站工作人员求助。

再送上一组

“考前锦囊”

高考在即

正在看这篇文章的你

想必也有很多祝福

要对考生说吧

破茧成蝶越书山

执笔答题破万难

祝福所有考生

圆梦今夏

内容来源 | 南京发布综合自江苏警方、南京警方、南京交警、南京市招考院、南京气象、南京日报等