首页 > 新闻中心 > 江苏 > 无锡

68.23%!无锡市区各大高中招生计划公布!

来源: 无锡发布

2025-06-20 15:04:00

中考结束后

家长们特别关心

孩子有没有机会考进心仪的高中

高中学位供给率是家长们关注的焦点之一

据悉,今年,无锡全市拟安排普高计划数43898个,供给率达到68.23%,无锡市区拟安排普高计划数26767个,同比增加2745个,其中公办高中计划数23568个,比去年增加3460个。市区普通高中学位供给率达68.37%,同比提升3.34个百分点。江阴拟安排普高计划数10491个,供给率达到68.01%,宜兴拟安排普高计划数6640个,供给率达到68.02%,此外,今年无锡市进一步优化中招志愿设置,更有利于考生选择心仪的学校。

根据2025年无锡教育事业数据

无锡市小学二年级在籍学生人数最多

据此推算

2025年—2032年

全市初三在籍学生数呈逐年增长趋势

到2032年无锡市初三在籍学生数达到高峰

无锡市正在积极应对

高中阶段学龄人口“排浪式”增长趋势

近年来,无锡市持续优化优质高中资源布局,持续扩大优质高中学位供给。

近三年,江苏省梅村高级中学空港分校、江苏省锡山高级中学锡西分校、江苏省天一中学宛山湖分校建成投用,去年无锡市堰桥高级中学整体搬迁至新校区。

▲ 江苏省梅村高级中学空港分校

▲ 江苏省锡山高级中学锡西分校

▲ 江苏省天一中学宛山湖分校

无锡市第一中学太湖新城分校、江苏省天一中学新吴分校、江苏省锡山高级中学滨湖分校这三所市属高中正在建设中,待建成投用预计可提供万余个学位。无锡市第六高级中学将在今年9月启用槐古校区,进一步扩大优质教育资源覆盖面。

这三所在建高中均于今年启动招生并在9月开学,首批招生计划数均为300人。

无锡市第一中学太湖新城分校、江苏省锡山高级中学滨湖分校和江苏省天一中学新吴分校的首批学生,第一年将分别在无锡金桥双语实验学校、无锡市雪浪中学和无锡市新吴区金鸿实验学校度过。过渡期间,学校在教学、食宿等方面均将为学生提供全方位保障。

▲ 无锡市第一中学太湖新城分校

▲ 江苏省天一中学新吴分校

▲ 江苏省锡山高级中学滨湖分校

今后

无锡市还将通过

现有高中改扩建

中职扩充职普融通班

新设联合高中

扩大民办普通高中学位供给

2030年前稳妥有序

将普通高中学位供给率提高至75%以上

此外,从无锡市区

2025年高级中等学校

招生指南中了解到

各高中招生计划出炉

第一批次第一阶段普通高中招生计划

第一批次第二阶段普通高中招生计划

第一批次第三阶段普通高中招生计划

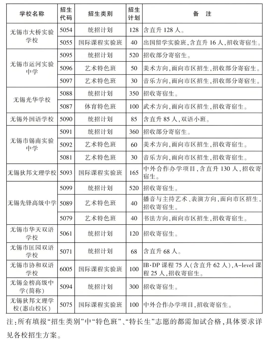
第二批次招生计划

无锡市区普通高中招生计划

无锡市区普职融通班招生计划

更多招生计划和相关信息

请扫描下方二维码


来源:无锡日报、无锡etv