首页 > 新闻中心 > 天下事

家长跪地让学生从背上踩过?河南中牟一中学举办“愧疚教育”活动引争议,校方致歉

来源: 齐鲁晚报

2025-10-07 11:08:00

“有女生摘开眼罩,发现跪地的是自己父母,当场就哭了……”日前,河南郑州中牟县一学校班级组织“愧疚教育”活动引热议。

“这个活动肯定是有点欠妥。”10月6日,记者从中牟县教育局证实,已接到学生的投诉,目前正组织调查。

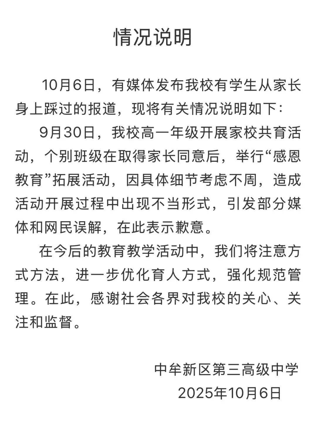
10月7日凌晨,中牟县第三高级中学发布情况说明:个别班级在取得家长同意后,举行“感恩教育”拓展活动,因具体细节考虑不周,造成活动开展过程中出现不当形式,引发部分媒体和网民误解,在此表示歉意。

“愧疚式教育”

家长跪成一排,学生蒙眼从背上踩过

10月6日5:11,有河南网友发视频称郑州中牟县第三高级中学,家长跪地,学生踩过去,这又是什么“愧疚式教育”?

现场视频显示,家长们跪在地上跪成一排,学生疑似蒙眼在众人搀扶下从家长背上踩过。活动现场配有抒情背景音乐,视频里传来:“走吧!走吧!”

“摘开眼罩才发现是父母

有学生当场就哭了……”

记者注意到,此事引发网友热议。

疑似该校学生的网友称:“最离谱的是,学生都不知道下面是家长,是蒙着眼睛踩过去的。有个女同学下来之后,摘开眼罩才发现是父母,直接就哭了。”

有网友称:“我是已经毕业的前几届的,我们那届也搞过,但是没这么大阵仗,我们那届是让男同学趴地上。”

还有网友举证称,“千真万确,很早之前其实就有过这种活动,只是那次是学生趴在地上,这次把学生换成了家长。”

更有知情网友称,其有本校学生举报的音频,“是学生举报了,当时我们这都开了家长会,谁知道学校搞这么猎奇。”

也有网友表示,教育的初衷是好的,尽管方式引争议,但从女孩的哭泣中可印证,对孩子们的心灵确实有震撼作用。

校方未接听电话

也未回复采访短信

10月6日下午,记者联系中牟县第三高级中学,但学校对外公布的电话一直无人接听。

记者联系校方的一位工作人员,电话接通后,对方表示自己已离职,对于学校为何组织这样的活动,其回应称:“我因为不在那干了,所以不知道。”

记者多次拨打校领导的手机,但其一直未接听。截至记者发稿,其也未回复记者发去的采访短信。

教育局回应:

已接到学生投诉,正积极解决

记者联系中牟县教育局,值班工作人员表示:“我知道,学生今天打电话说了这个事,我是第一时间给相关领导反映了,然后也跟他们校长打电话说了,学校现在正在积极解决,现在教育局正在处理呢。”

对于学校为何会有这样的活动,工作人员解释称:“我是刚才接到学生的投诉电话,得等官方的调查结果,目前教育局已经正在调查处理。我联系了学校领导,现在正在解决呢。”

记者询问是否是一种体验式的教学活动,工作人员回应称,暂不了解这个活动的用意,也不清楚有没有向教育局报批,“这个具体得等他们学校的调查,看是啥情况再说,目前都不清楚,但这个活动肯定是有点欠妥。”

教育局调查:

放假前一周两个班级举办

并非学校组织

工作人员告诉记者,初步了解,该活动并非学校组织,也不是今天举办。

“活动不是今天举行的,不是放假期间举行的活动。学生打电话说是放假前一周,应该是9月底那一周吧。我刚跟校长联系,不是学校举行的活动,应该是两个班级举行的活动。”

工作人员解释称,学校也不知道会有这样的活动,“涉及这两个班的学生,是这两个班的老师组织的活动,校长说现在正在调查是咋回事呢。打电话的学生说他(她)已经不上了,就打电话来反映一下。”