首页 > 新闻中心 > 财汇

长药控股财务造假或被强制退市 受损股民抓紧索赔

来源: 紫牛新闻

2025-12-27 21:15:00

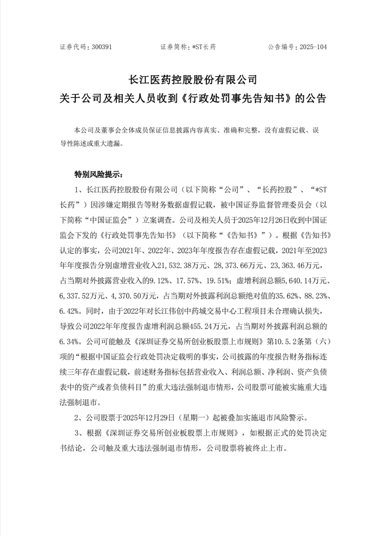
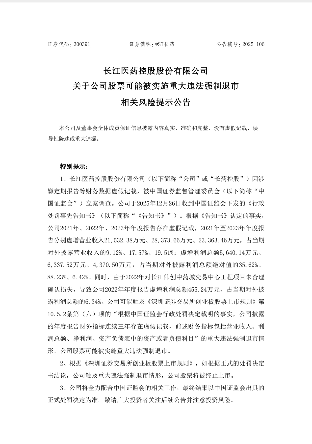
又一家上市公司因财务造假或走向退市终局。*ST长药(300391)因连续三年虚构收入、利润,被证监会重罚,并启动强制退市程序,成为年内第15家触及重大违法退市红线的公司。

来源:公告截图

上海古北律师事务所吴立骏律师认为,长药控股连续三年财务造假,被强制退市。该公司退市前已经是奄奄一息,净资产已经全部负数,“我们将追该公司高管和会计师事务所等中介机构作为被告,承担股民损失的连带赔偿责任。”

吴立骏对扬子晚报/紫牛新闻记者表示,遭受损失的投资者,有权提起民事赔偿诉讼,凡在2022 年4月28日买入且2025 年11 月7 日收盘时持有该股票的投资者可申请民事赔偿(13391339370@163.com ),获赔前无需任何费用。

来源:公告截图

继*ST长药于11月7日收到证监会立案告知书后,12月26日,证监会对公司涉嫌定期报告等财务数据存在虚假记载作出行政处罚事先告知。经查,*ST长药连续三年虚增收入和利润,违反证券法律法规。证监会拟对上市公司罚款1000万元,对14名责任人员合计罚款3100万元,对公司原总经理罗明采取终身证券市场禁入措施。

监管红线非常明确:财务造假行为持续满三年,就会触及重大违法强制退市。*ST长药正是撞上这条“高压线”——2021至2023年,其子公司伪造单据虚增收入7.33亿元、利润1.68亿元。与此同时,监管探照灯也照向中介机构,正核查其是否履职尽责,旨在彻底斩断造假生态链。*ST长药从立案到下发告知书仅用一个月,监管效率大幅提升。

截至12月26日,包括*ST长药在内,今年以来沪深两市已有15家触及重大违法退市,创历史新高。这其中,普利制药、卓朗科技、锦州港等已完成退市。还有更多公司已步入退市倒计时。如,*ST苏吴收到上交所终止上市决定,预计最后交易日为12月29日。再如,*ST东通(维权)将于12月30日复牌并进入退市整理期,预计最后交易日期为2026年1月21日。扬子晚报/紫牛新闻记者 徐兢

校对 胡妍璐