首页 > 新闻中心 > 财汇

寒冬来临如何选被芯?江苏省消保委教你三招“避坑”:看填充物、被面工艺、标签

来源: 紫牛新闻

2025-12-30 13:37:00

寒冬来临如何选被芯?12月30日,江苏省消保委结合被芯产品特性与市场常见问题,发布专属消费提示。

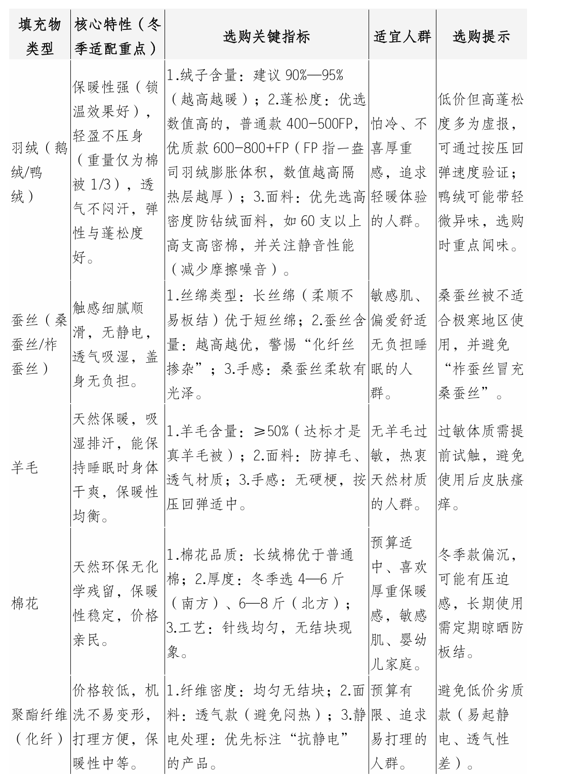
选填充物:按需选择才更暖

线上问卷调查结果显示,在冬日,55.8%的消费者更为偏爱蚕丝被,47.2%的消费者倾向于鹅绒被,超两成消费者青睐棉被(27.5%)和羊绒被(24.9%),仅4.7%的消费者愿意选择化纤类被子。

查被面工艺:耐用不跑绒更靠谱

看绗缝工艺:观察走线是否平直、针脚间距是否均匀(建议≤3cm),没有跳线、浮线或线头松散;优质绗缝能牢牢固定填充物,防止使用中堆积、空瘪,确保保暖均匀。

查钻绒跑丝设计:除了面料要密实,还需查看是否有“锁边加固”“双层面料”“防钻绒涂层”等设计;用手反复揉搓针脚处和检测口,无绒丝、纤维钻出较好。

摸面料质感:优先选择柔软、透气的(如高支棉、透气化纤),避免粗糙僵硬的材质,减少睡眠时的摩擦不适感;羽绒被还需额外关注静音性,避免翻身时发出哗哗的摩擦声。

看标签辨质感:整体检查避隐患

看标签“硬信息”:标签需清晰标注厂名厂址、执行标准、安全类别、填充物全称及含量、填充重量等关键信息,缺一不可。重点核对相关标准界定:羽绒被需满足“填充物100%羽毛羽绒且绒子含量≥50%”,蚕丝被需“蚕丝含量≥50%”,羊毛被需“羊毛含量≥50%”,避免购买“三无”产品或仅标注“优质填充”“高级被芯”的模糊款。

排查气味“隐形风险”:凑近被芯检测口或面料缝隙闻一闻,若有刺鼻化学味、霉味,或是鸭绒的腥臭味等,可能存在化学物质残留或填充物变质等问题。

检测触感“感受品质”:用手全面按压被芯,感受填充物分布是否均匀,无硬块、空瘪或结块现象;优质被芯按压后应快速回弹,无塌陷痕迹。同时轻搓面料及针脚处,观察是否有绒丝、蚕丝纤维钻出,警惕后续使用中“钻绒跑丝”问题。

此外,不同被芯保养方法不同,消费者购买时需主动询问,关注保养及洗涤方式,延长被芯使用寿命,提升使用体验。

江苏省消保委提醒消费者,优先选择线下正规门店或线上官方旗舰店购买,谨慎购买远低于市场价的产品。

扬子晚报/紫牛新闻记者 马燕