首页 > 新闻中心 > 财汇

这家公司拟终止上市,4月7日起停牌

来源: 紫牛新闻

2026-04-04 11:58:00

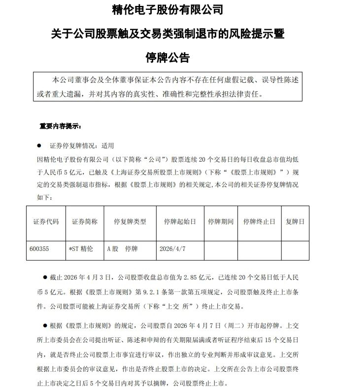
扬子晚报网4月4日讯(记者 范晓林 薄云峰)*ST精伦4月3日晚间公告称,公司股票4月3日收盘总市值为2.85亿元,自3月9日至4月3日已连续20个交易日收盘总市值低于5亿元,已触及《股票上市规则》规定的交易类强制退市情形。同日,公司公告,收到上交所下发的终止上市监管工作函。

Wind数据显示,4月3日,*ST精伦股价收报0.58元/股,跌幅为4.92%。今年以来,*ST精伦股价累计跌幅达74.11%。

公司股票将自4月7日开市起停牌。上交所在公告公司股票终止上市决定之日后5个交易日内对其予以摘牌,公司股票终止上市。根据相关规定,交易类强制退市公司股票不进入退市整理期。

公告显示,公司于4月3日收到上海证券交易所上市公司管理二部下发的《关于精伦电子股份有限公司的终止上市事先告知书》《关于精伦电子股份有限公司终止上市相关事项的监管工作函》。

截至4月3日,公司股票收盘总市值已连续20个交易日均低于5亿元,根据相关规定,公司股票已触及终止上市情形。

公司股票自4月7日开市起停牌,上交所上市委员会将在公司提出听证、陈述和申辩的有关期限届满或者听证程序结束后15个交易日内,就是否终止公司股票上市事宜进行审议。上交所根据上市委员会的审议意见,作出相应的终止上市决定。

上交所称,已经发出交易类强制退市的事先告知书,要求公司及时披露并充分提示风险,做好股票终止上市的有关工作。