首页 > 新闻中心 > 江苏

“宿超”第三轮门票中签结果公布

来源: 宿迁之声

2025-10-24 22:04:00

球迷朋友们

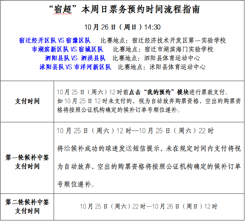
“宿超”第三轮比赛(10月26日)

宿迁经济技术开发区队vs宿豫区队

市湖滨新区队vs宿城区队

泗阳县队vs泗洪县队

沭阳县队vs市洋河新区队

门票中签结果已于10月24日正式出炉

已参与预约的市民和球迷可及时查询结果

中签者需在规定时间内完成支付

逾期未支付者将被视为自动放弃资格

据赛事组织方通知

中签及候补结果目前已更新

市民和球迷可登录“宿心办”app

进入足球联赛预约页面

在“我的预约”模块中查看具体的抽签结果

成功中签的市民和球迷还将同步收到短信提醒

请确保手机畅通

首轮中签支付明日截止

请首轮成功中签的市民和球迷务必注意,票款支付通道现已开启,截止时间为10月25日12时。请在此时间段内,及时进入“我的预约”模块完成支付操作。支付成功后,购票平台“我的券码”内将更新票务信息。

逾期未支付资格将顺延

需要特别注意的是,若首轮中签者未在规定时间内完成支付,其购票资格将被视为自动放弃。空出的名额将按照公证机构确定的候补订单号顺序,依次递补给候补名单上的球迷。候补成功的市民和球迷也将收到短信提示。

候补中签者的支付时间分为两个批次:

· 第一轮候补中签支付时间:10月25日12时至22时

· 第二轮候补中签支付时间:10月25日22时至10月26日12时

入场须知:电子票与身份证缺一不可

支付成功后,球迷即可在“宿心办”app首页的“我的券码”中查看电子票。赛事组织方特别提醒,比赛当天,球迷必须同时出示“宿心办”app内的电子票二维码及本人有效身份证件,经赛场入口工作人员扫码核销后方可入场。请务必提前准备好两者,切勿遗漏证件,以免影响入场观赛。

来源 | 宿迁市新闻传媒中心

记者 | 王艳珅