首页 > 新闻中心 > 江苏

连云港、南通、盐城,明晚“苏超”,请注意→

来源: 江苏警方

2026-04-24 20:35:00

本周末(4月25日)

2026江苏省城市足球联赛

将在连云港、南通、盐城三大赛场同步开赛

为保障赛事顺利进行

确保球迷与市民出行安全顺畅

江苏警方发布观赛出行指南

请广大市民提前规划路线

避开管控路段

优先选择公共交通

文明出行、平安观赛

连云港队

无锡队

时间:4月25日

地点:连云港市体育中心体育场

关于2026江苏省城市足球联赛

(连云港VS无锡)

比赛期间部分道路实施交通管制的通告

2026江苏省城市足球联赛(连云港VS无锡)比赛将于2026年4月25日19时40分在连云港市体育中心举行,为确保比赛期间道路安全、畅通、有序,给市民提供更好的交通出行环境,保障活动顺利举行,依据《中华人民共和国道路交通安全法》第三十九条之规定,对部分道路采取临时交通管控措施,现通告如下:

一、4月25日15时至22时,霞辉路(科苑路至花果山大道段)、科苑路(霞辉路至花果山大道段),禁止机动车通行(二轮摩托车、公交车、接驳车和持有活动专用证件的车辆除外);港城大道、霞辉路、科苑路、杏坛路、春晖路、环云台山大道合围范围内道路,禁止重中型货车通行。

二、4月25日21时至22时,花果山大道(港城大道至霞辉路段西半幅、晨光路至霞辉路段东半幅),禁止机动车通行(二轮摩托车、公交车、接驳车和持有活动专用证件的车辆除外);科苑路(霞辉路至春晖路段)由南向北方向、霞辉路(花果山大道至文苑路段)由东向西方向、霞辉路(港城大道至科苑路段)由西向东方向禁止机动车通行(二轮摩托车、公交车、接驳车和持有活动专用证件的车辆除外)。过境车辆可选择花果山大道——圣湖路——环云台山大道——港城大道、港城大道——振华路——花果山大道等路线绕行。

三、4月25日8时30分至22时,花果山大道(港城大道至春晖路段)、霞辉路(科苑路至文苑路段)、科苑路(花果山大道至春晖路段),禁止机动车停放(含路内停车泊位);市体育中心实行封闭管理,禁止机动车和非机动车停放、通行(接驳车和持有活动专用证件的车辆除外)。请在上述路段或地点停放的车辆提前驶离。

四、4月25日16时30分至19时40分,在市行政中心广场、振兴绿园北门、716研究所南侧,设置免费公交接驳点,观众朋友可驾车前往上述接驳点周边停车场停车,换乘接驳公交前往市体育中心;比赛结束后,散场观众可在市体育中心东门、南门乘坐接驳公交返回接驳点。

五、当日在市体育中心南侧谢圩地块设置临时停车场。其中,谢圩地块北区作为观众二轮摩托车、非机动车专用停车场,可从霞辉路的北门、花果山大道的东便门进出;谢圩地块南区作为客队观众自驾车辆(苏B号牌小型客车)专用停车场,可从花果山大道辅道的东门进出。

六、非自驾观众,可乘坐B1、B1K、B12、B20、60路、63路、游6等公交前往市体育中心。

七、公安交通管理部门将根据实际交通状况,采取其它临时管控措施,请广大市民按照交通警察的指挥通行。由此给市民出行带来的不便,敬请谅解。

特此通告。

连云港市公安局交通管理局

2026年4月20日

附图:

更多出行指南

请点击下方链接↓

本周六看球注意!连云港VS无锡,比赛期间这些路段限行→

2026苏超连云港VS无锡赛事交通管控、出行攻略来啦!

南通队

徐州队

时间:4月25日

地点:南通体育会展中心体育场

赛事期间交管部门将根据实时交通流量动态实施临时交通管制和解除。

比赛当日17:30至19:45、21:00至22:00,桃园路(工农路至崇文路)、工农路辅道(桃园路至江淮路)、崇安路(桃园路至江淮路)、海韵街(桃园路至江淮路)、海风街(桃园路至江淮路),禁止机动车通行(城市公交车、赛事接驳车除外)。

比赛当日21:00至22:00,啬园路地面道路(工农路至园林路)由东向西方向禁止机动车、非机动车通行(赛事接驳车除外)。

比赛当日9:00至22:00,崇文路(崇川路至桃园路)、江淮路(工农路至园林路)临时占道停车泊位暂停使用。

管制时段内,赛场周边居民、商户请提前规划出行路线,需听从现场交管工作人员指挥,可从园林路、崇川路绕行,切勿在管制路段停留、违停,避免造成交通拥堵。

更多出行指南

请点击下方链接↓

南通主场看“苏超”,全攻略来了!

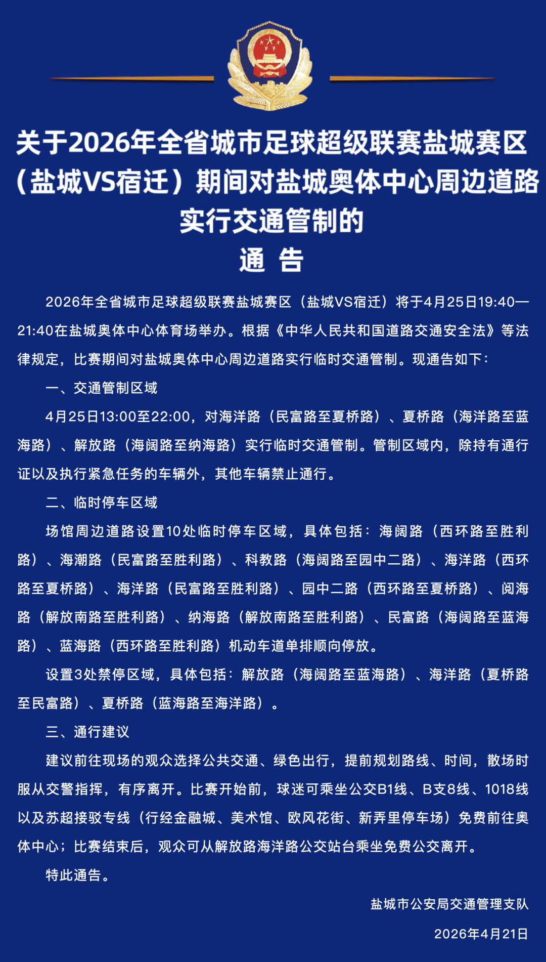
盐城队

宿迁队

时间:4月25日

地点:盐城奥体中心体育场

更多出行指南

请点击下方链接↓

来吧,“盐城见”!

“盐往迁来”,畅达!

⏩ 优先绿色出行:倡导乘坐公交、接驳专线前往观赛,减少自驾拥堵

⏩ 提前规划路线:避开管制路段,错峰出行、错时离场

⏩ 依规停放车辆:严禁在禁停路段停车,服从现场民警及管理员指挥

⏩ 文明观赛出行:不开斗气车、不随意变道、不占道聚集,守法礼让

江苏警方全程守护

祝广大球迷观赛愉快、一路平安!

来源丨江苏交警