首页 > 新闻中心 > 江苏 > 南京

雨花台区科创企业拿下国内AI领域最高奖!

来源: 紫牛新闻

2026-03-09 19:01:00

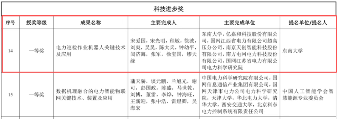
近日,我国人工智能领域最重磅的奖项——2025年度”吴文俊人工智能科学技术奖”获奖名单正式揭晓。由东南大学联合软件谷领军企业亿嘉和科技股份有限公司、南京天创智能科技股份有限公司等科研单位完成的“电力巡检作业机器人关键技术及应用"项目荣获2025年度吴文俊人工智能科学技术奖科技进步一等奖。

这个奖项有多牛?吴文俊人工智能科学技术奖被誉为“中国智能科学技术最高奖”、AI界的“诺贝尔奖”,是我国智能科学技术领域唯一以享誉海内外的杰出科学家、中国科学院资深院士、中国人工智能学会名誉理事长吴文俊先生命名,由国家级学会——中国人工智能学会发起、经国家科技部和国家科技奖励办公室批准的科学技术奖,具备直接推荐国家科学技术奖资格,代表人工智能领域的最高荣誉象征。本届一等奖获奖率不足2%。

未来雨花台区软件谷将继续坚持科技引领、创新驱动主动高效服务科技型企业助力企业创新发展,为加快实现高水平科技自立自强培育发展新质生产力提供强劲动能。

以下为两家雨花台区软件谷科创企业介绍:

亿嘉和科技

亿嘉和科技股份有限公司是机器人智能应用服务商,致力于机器人的研发与推广应用。公司2018年登陆A股主板,在南京、深圳、香港、新加坡等地设立研发中心,构建全球化布局。亿嘉和坚持以自主研发与创新为核心,持续拓展具身智能、智慧电力等多元赛道,已完成人形机器人在能源与康养领域的首次落地,并不断向高端康养及智能家居场景深化拓展。

天创智能

南京天创智能股份有限公司2011年成立于软件谷,是一家在“特种机器人”领域深耕十余年的国家级专精特新“小巨人”企业,专注于为石油、化工、矿山、冶金、发电等场景,提供以高可靠性特种机器人+多模态AI大模型为核心的解决方案。公司秉承“以机器智慧、入无人之境”的精神,致力于开发和提供提高人类安全感和社会幸福度的具身智能产品。通讯员 阮剑谷 扬子晚报/紫牛新闻记者 张昊


校对 王菲