首页 > 新闻中心 > 江苏 > 苏州

开学倒计时!苏州公交出行指南出炉:146条线路直达100+所学校

来源: 紫牛新闻

2026-03-01 20:46:00

开学进入倒计时!苏州公交集团3月5日起将全面恢复94条学校线路+52条定制线路,直达全市100+所学校,串联400+个小区、46座地铁站,日均服务学子约3.9万人次。家校直达、地铁接驳,跨城通学、课后延时,全场景、全覆盖守护,实现“出门即上车,下车即进校”,让学子们从容、安全、便捷开启新学年。


为了让大家快速找到家门口的专属线路,公交集团整理了六区护学线路指引。

姑苏区

工业园区

高新区

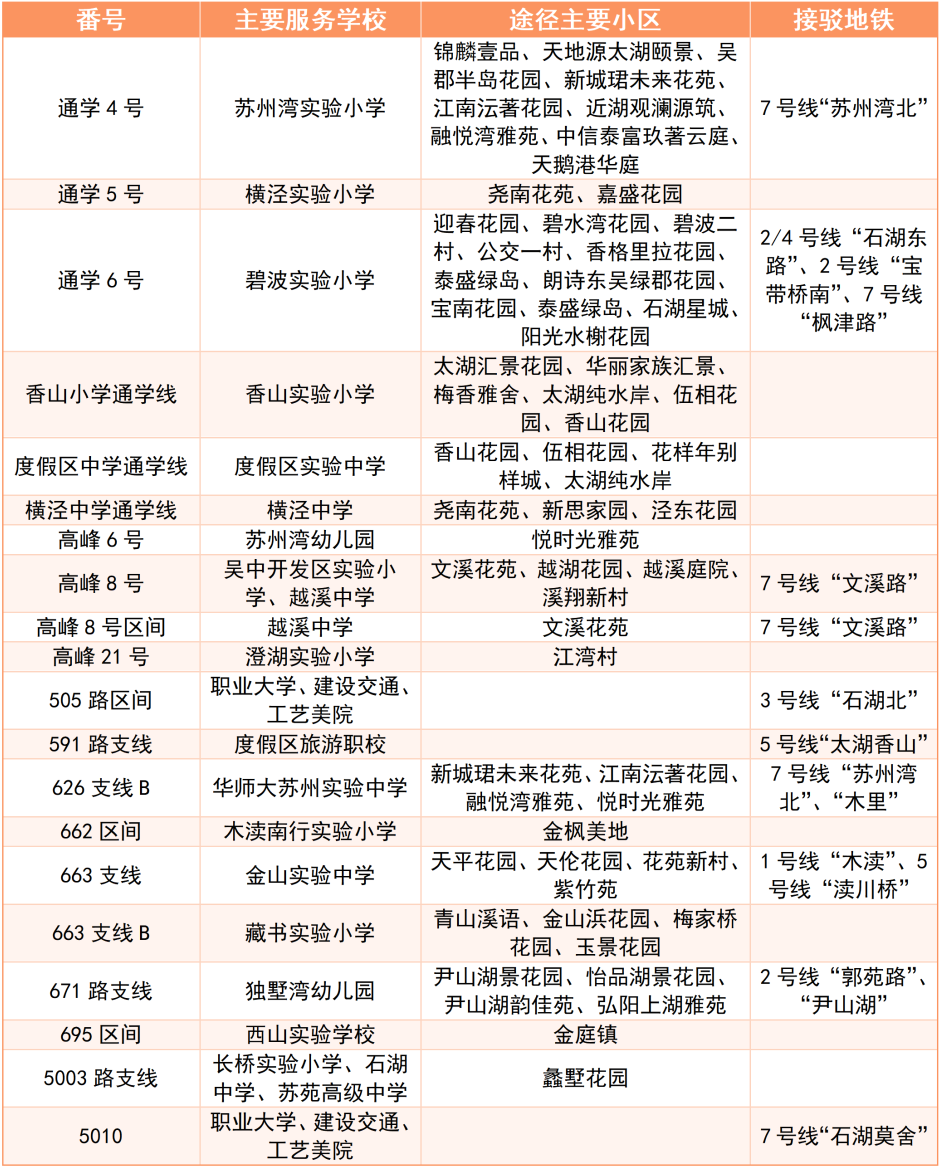
吴中区

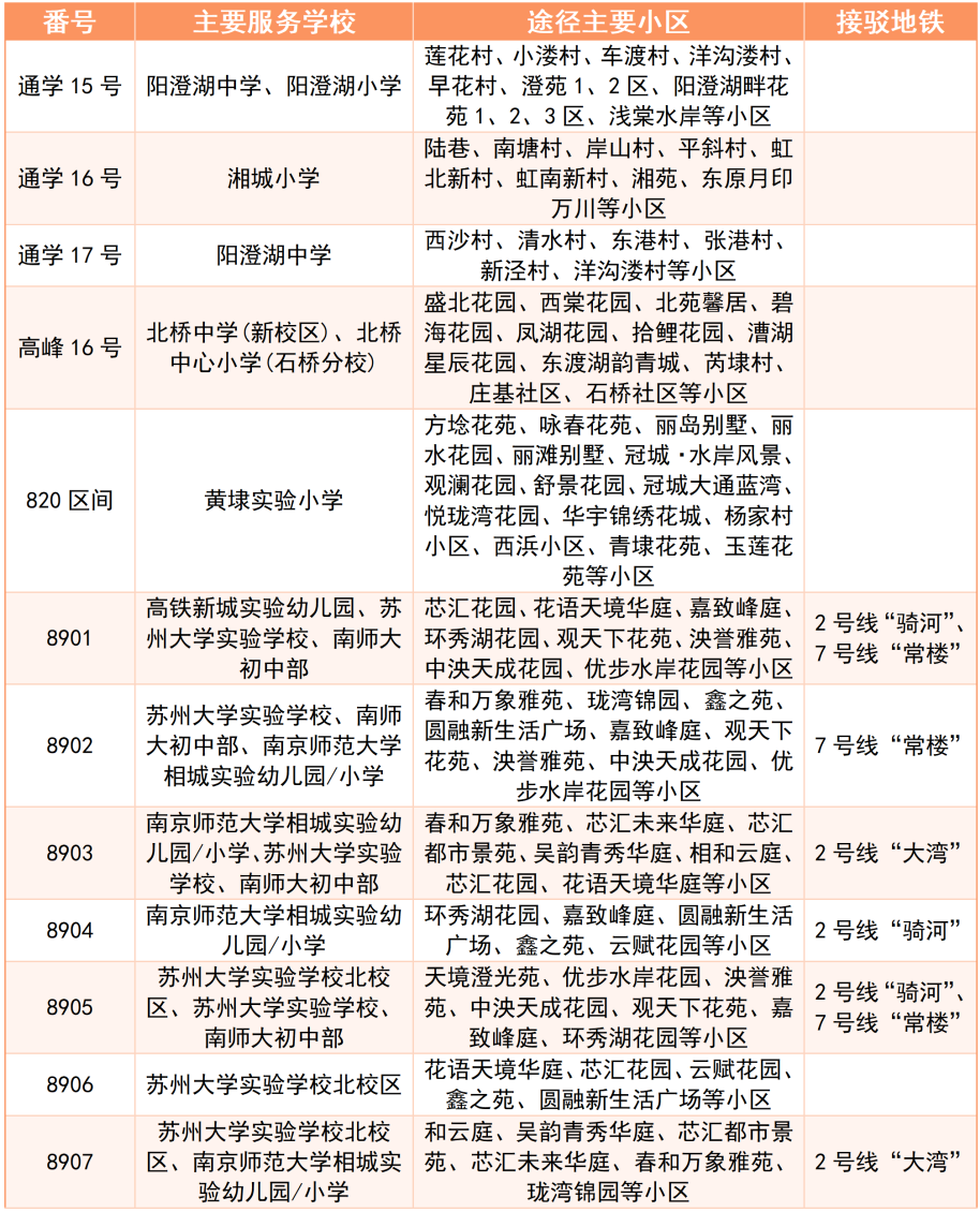
相城区

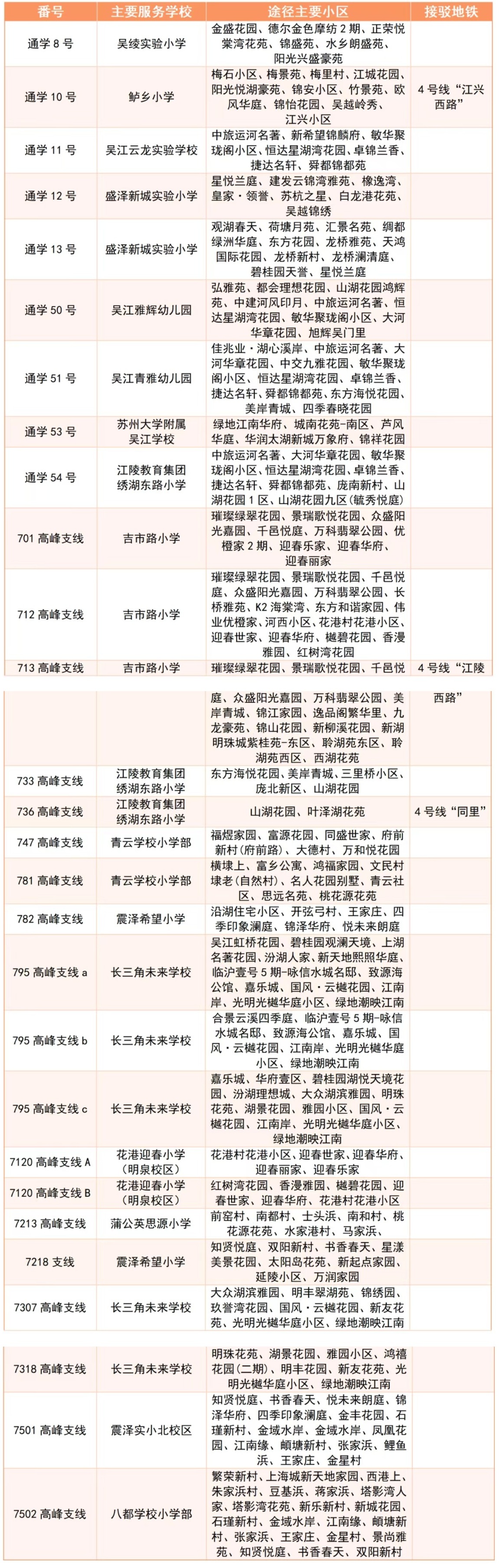
吴江区

随着中小学迎来开学,苏州各所高中、大学也逐渐迎来返校高峰。公交管家与各大高校的联络群内,返校出行需求接连不断。近期,根据学校出行需求,苏州公交集团特别开通返校定制专线,分别护航南大苏州校区、苏大未来校区师生从各大高铁站“点对点”直达校园。线路选择最优走向,相比常规公交节约40%在途时间;选用一人一座车型,还有专属行李放置区,返程更轻松。公交管家将在高铁出站口迎接学子,指引乘车线路,协助搬运行李。

1、南大苏州校区返校定制专线

开行时间:即日起—3月1日

线路走向:定制61号(京沪高铁苏州北站-南京大学东);定制62号(苏州站南广场公交枢纽-南京大学东)

2、“苏大未来校区返校逐梦线”

开行时间:3月1日—7日

线路走向:高铁苏州南站—苏大未来校区

温馨提示:

定制通学公交乘坐须知

预约乘车,全程可视:定制通学公交实行“预约制”,采用“一线一群”服务机制;家长可在群内报名预约,并通过 “苏智出行”微信小程序实时查看车辆动态、到站信息,通学全程可视化、可追溯。

定点接送,准时出发:实行“定时、定点,点对点直达”模式,仅在预约站点停靠,不随意上下客;请按预约时间、地点提前候车。

专人护航,安全无忧:每辆定制通学公交均配备安全员,维护乘车秩序、协助学生上下车。学生如需临时变更行程,请提前24小时在微信群内告知。


专属服务,可约可订:定制通学公交重点聚焦高中生及长距离通学群体。如您所在的社区或学校也有定制需求,可拨打苏州公交集团官方服务热线:0512-66666999咨询预约。

常规学校线路乘坐须知

票务准备:学生可凭教育E卡通免费乘车,乘车前请先通过“智慧苏州APP”完成增效,避免上车刷卡失败。

文明候车:请在站台或指定区域有序候车,不追逐打闹;车辆进站停稳后再依次上下车,切勿追赶车辆。

安全乘车:全程坐稳扶好,不将头手伸出窗外;提前做好下车准备,待车辆停稳再起身离开。

现场守护:开学期间,公交管家将驻守校园周边重点站点,引导候车、乘车秩序,现场可随时寻求帮助。

延时护航:针对学校课后延时服务,学校线路将通过增开班次,解决家长工作繁忙、无法及时接娃的难题。

全龄共享:通学线路在保障学生上下学的同时,兼顾教师通勤、家长接送高峰,“一线多用,全龄共享”,方便更多市民出行。

扬子晚报/紫牛新闻记者 顾秋萍