首页 > 新闻中心 > 社会

紫牛后续 | 法拍布加迪威航跑车拍出1305万元,此前法院公告提醒:无法上牌、不得非法上路

来源: 紫牛新闻

2026-04-07 16:11:00

日前,一辆布加迪威航跑车以600万元起拍价在阿里法拍平台拍卖,因法院公告提醒该车不具备上牌登记资格、不得非法上路行驶,引发关注。近日,扬子晚报/紫牛新闻记者注意到,这辆跑车以1305万元被拍走。

记者在平台看到,相关竞买记录及竞价成功确认书显示,经过70次竞价、58次延时,一名用户于4月5日在项目公开竞价中,以最高应价胜出,网络拍卖成交价格为1305万元。

该跑车拍出1305万元

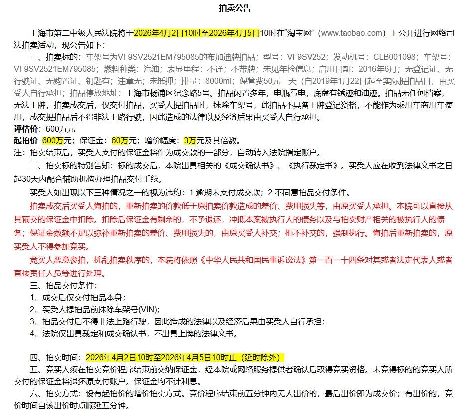
据此前扬子晚报/紫牛新闻报道,阿里法拍信息显示,这辆布加迪跑车由上海市第二中级人民法院挂拍,系一起于2017年裁定的集资诈骗案中的涉案资产。拍卖公告称,这辆车架号为VF9SV2521EM795085的布加迪车,启用日期为2016年6月,无登记证、行驶证和购置证,排量为8000ml,表显里程不详,不带牌,未见年检信息。

平台信息显示,该车起拍价为600万元,保证金为60万元,于4月2日开拍。值得注意的是,拍品交付条件提到,买受人提拍品前需抹除车架号。一则特别提示中称,该拍品无任何档案,无法上牌,拍卖成交后,仅交付拍品,买受人提拍品时,抹除车架号,此拍品不具备上牌登记资格,不能作为乘用车、商用车使用,成交提拍品后不得非法上路行驶,因此造成的法律以及经济后果由买受人自行承担。据了解,该车由拍卖辅助机构代为保管,保管费为50元一天。自2019年1月22日起计算,截至拍卖日期2026年4月2日,共计2600多天,保管费用已经超过13万元。

相关公告

此外,该标的物的资产评估报告也提到,根据评估人员取得的资料显示,该布加迪威航跑车(原车牌号为京QJ79E7),曾因为ECU接口读取的车辆识别代号与车辆刻印的以及进口证明书记载的车辆识别号不一致,不符合相关法律规定,未能办理转移登记手续。本次评估结论已考虑了以上情况对车辆价值的影响,资产评估基准日为2025年7月8日,最后估价为600万元,评估结论有效期为一年。

公开信息显示,这辆布加迪跑车曾于2018年3月在公拍网(司法拍卖频道)拍卖,同样由上海市第二中级人民法院挂拍。当时评估价为2906万元左右,起拍价约2325万元,有3人参与竞价,最后一名胡姓买家以2568万元拍得。

当时法院在公告中称,这辆车架号为VF9SV2521EM795085的布加迪小型轿车,挂“京QJ79E7”车牌,有车辆登记证和行驶证,无购置证。该公告中强调,车辆是不带牌进行拍卖,成交后车牌指标由车管所无偿强制回收。如买受人申请上京牌,则买受人需提交已取得的北京市小客车指标证明文件。据此前媒体报道,拍卖相关工作人员称,2018年,该车在法拍平台被人拍走后,因车架号修改过的原因,无法正常上牌,最后买家取消了交易。

跑车图片

据公开资料,这款车公开名称为布加迪威航16.4 Grand Sport Vitesse WRC(World Record Car)世界纪录版,仅限量生产8辆。当年这款新车曾以408.84公里/小时的时速,创下世界上最快的量产敞篷车纪录,新车价格超过4000万元人民币。

见习记者 鲁玥

校对 盛媛媛