首页 > 新闻中心 > 文娱

律师解读鞠婧祎丝芭合约纠纷,称丝芭应承担合约成立举证责任

来源: 紫牛新闻

2025-12-17 18:52:00

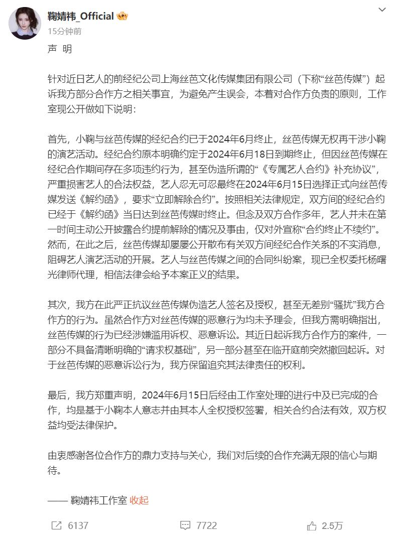
近日,丝芭传媒起诉状称鞠婧祎合约至2033年引发热议。12月15日,鞠婧祎方发声明,称与丝芭传媒的经纪合约已于2024年6月终止,同时指控丝芭传媒伪造艺人签名及授权。16日,丝芭传媒晒笔迹鉴定报告否认伪造艺人签名及授权。

12月16日,鞠婧祎代理律师杨曙光针对相关事实及案件情况发表声明。鉴定意见一栏显示,“根据现有样本,无法判断检材《〈专属艺人合约〉补充协议》上需检的 “鞠婧祎” 签名是否鞠婧祎本人所写。

详细声明如下:据此前报道,12月15日,鞠婧祎方发布声明,称鞠婧祎与丝芭传媒的经纪合约已于2024年6月终止,合约原定2024年6月18日到期终止,但因丝芭传媒存在多项违约行为,甚至伪造补充协议,因此艺人在2024年6月15日要求解除合约。

声明中还指控丝芭传媒伪造艺人签名及授权,甚至无差别“骚扰”合作方,称对于丝芭传媒的恶意诉讼行为将保留追究其法律责任的权利。

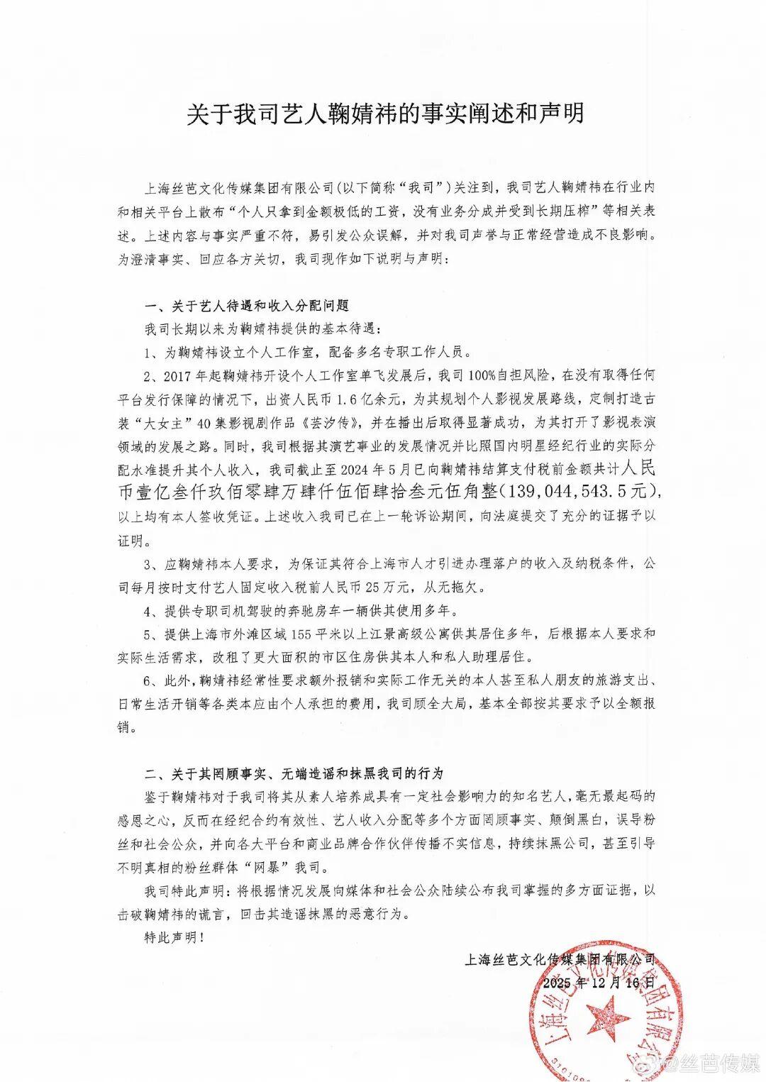
16日稍早,上海丝芭文化传媒集团有限公司就鞠婧祎方所发《<专属艺人合约>补充协议》签字等事宜发布声明。具体内容如下:

2024年8月2日,鞠婧祎向法院起诉我司,其单方面先后提出终止、解除、终止艺人经纪合约的请求,审理中经法院指定且其本人确认的司法鉴定机构鉴定,未得出鞠婧祎于2018年9月10日所签《<专属艺人合约>补充协议》不是鞠婧祎本人签署的鉴定结果,2025年9月鞠婧祎主动向法院申请撤诉。”据多次鉴定结论可以确定,鞠婧祎方近日就笔迹鉴定所陈述内容与目前为止的有关文书完全不符,纯属歪曲事实恶意误导公众。我司会依法向相关部门完整提交上述鉴定报告文件。

引发热议的是,丝芭传媒还称,鞠婧祎在行业内和相关平台上散布“个人只拿到金额极低的工资,没有业务分成并受到长期压榨”等相关表述,与事实严重不符。丝芭传媒回应鞠婧祎待遇和收入分配问题,称曾出资人民币1.6亿余元,为鞠婧祎单飞发展后规划影视发展路线,截至2024年5月,已向鞠婧祎结算支付税前金额共计139044543.5元,均有本人签收凭证,并按月支付固定收入25万元(税前),还提供专职司机、房车供其使用多年,提供上海高级公寓供其居住。丝芭传媒声明称,将根据情况发展陆续公布多方面证据,回击鞠婧祎造谣抹黑的恶意行为。此前,鞠婧祎委托律师发声明,鞠婧祎称丝芭传媒截留侵占演艺收入。

对于此次罗生门,北京市海勤律师事务所李士强律师告诉记者,鞠婧祎与经纪公司间争议涉及了薪金、分成以及合约期限等等,但双方争议的核心点在于:经纪公司主张的至2033年的长合约是否真实存在。

从披露的信息看,经纪公司以双方签订的《补充协议》及其委托鉴定公司就《补充协议》中鞠婧祎签名真实性的鉴定结论为主要依据,以证明双方间存在至2033年的长合约,但鞠婧祎方不认可《补充协议》签名的真实性及相关鉴定结论。

从民诉法及民事证据规则的角度考量,证明该《补充协议》成立的举证责任在经纪公司,经纪公司单方委托鉴定公司出具的鉴定结论,因鞠婧祎方的否认,不能成为认定案件事实的依据,

据媒体披露,双方在法院的组织下,对《补充协议》中鞠婧祎的签名做了两次鉴定,鉴定结论均为:无法做出结论。按照《笔迹鉴定技术规范》的要求,此结论是非确定性结论,即对《补充协议》中鞠婧祎的签名真伪即未肯定也未否定。从民事证据规则的要求看,经纪公司对双方间《补充协议》的成立应当承担继续举证的责任,否则将承担败诉的后果。

鞠婧祎(Cecily),1994年6月18日出生于四川省遂宁市,中国内地影视女演员、流行乐歌手。2013年11月2日,鞠婧祎凭借SNH48《剧场女神》团体公演正式出道。2016年,主演个人首部玄幻剧《九州·天空城》,还曾出演《芸汐传》《热血长安》《新白娘子传奇》等作品。

扬子晚报/紫牛新闻记者 张楠

视频剪辑 庆苗苗

校对  潘政