首页 > 新闻中心 > 财汇

哈啰电动车连夜致歉:存在管理疏漏

来源: 紫牛新闻

2026-03-16 13:34:00

在央视“3·15”晚会上,电动自行车租赁行业的超速乱象被推至聚光灯下。电驴哥、牛丁电动车、哈啰电动车因线下门店提供可解除限速、“空牌”上路等超标车辆而被点名 。节目播出后,哈啰租电动车平台连夜发布致歉声明,承认在审核机制和管理上存在疏漏,并表示已启动专项调查 。而另两家企业目前则没有回复。

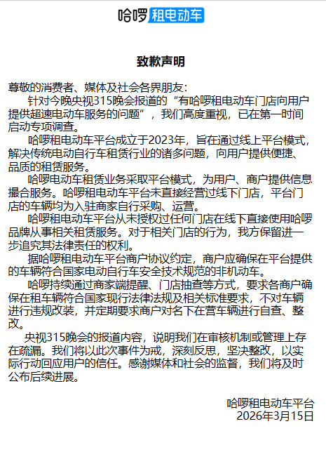
记者看到,针对晚会曝光的问题,哈啰租电动车平台于3月15日晚间通过官方渠道发布了一则 《致歉声明》 。

声明中,哈啰首先对消费者、媒体及社会各界致歉,表示已在第一时间启动专项调查。哈啰在声明中强调,其电动车租赁业务采取的是平台模式,主要为用户和商户提供信息撮合服务,平台本身并未直接经营线下门店,门店的车辆均由入驻商家自行采购和运营 。

针对品牌管理问题,哈啰指出,平台从未授权任何门店在线下直接使用哈啰品牌从事租赁服务,并对相关门店的行为保留追究法律责任的权利 。同时,哈啰表示,尽管平台协议中明确规定商户必须提供符合国家技术规范的车辆,且平台也通过商家端提醒、门店抽查等方式进行约束,但此次央视的报道说明“我们在审核机制或管理上存在疏漏” 。

哈啰在声明最后承诺,将以此事件为戒,深刻反思,坚决整改,并及时公布后续进展 。

在曝光当晚,监管部门迅速行动。上海市闵行区市场监督管理局联合区交通委、公安分局,连夜赶赴位于闵行的哈啰普惠科技有限公司总部进行调查 。执法人员表示,将对曝光的电动车篡改速度等行为进一步核实,一经查实将依法依规严肃查处 。

除租赁端企业外,晚会还点名了电驴哥。该公司相关负责人承认,其统一配送的车辆实为电动摩托车,却悬挂电动自行车牌照,而这类牌照可低价批量购买,且无需录入消费者信息,属于“空牌”上路。

此外,还有牛丁电动车关联企业——台州市牛丁电动车科技有限公司。工商资料显示,该公司成立于2015年12月,法定代表人为叶忠平,注册资本168万人民币,经营范围涵盖货物进出口、助动车制造等,由四人共同持股。记者在企查查看到,该公司曾因整车质量、蓄电池防篡改项目不符合标准,召回部分牛丁牌电动自行车,存在引发交通事故和火灾的风险。此外,其还涉及财产损害赔偿纠纷、买卖合同纠纷等法律诉讼,且近期新增分支机构及对外投资。记者目前尚未得到该企业相关回复。

值得注意的是,这并非电动自行车行业首次因解除限速问题被关注。公安部道路交通安全研究中心的数据显示,电动自行车肇事引发的交通事故在城市道路交通事故总量中占比约10%,而违规解除限速、超速行驶是主要原因之一 。

业内人士表示,随着新国标的全面实施,行业将逐步迈入合规化、价值化的高质量发展新阶段,非标、改装、低价劣质产能将加速退出市场 。

扬子晚报/紫牛新闻记者 徐媛园

校对 盛媛媛