首页 > 新闻中心 > 问政江苏

问政江苏|无锡人才购房补贴被拒:“为何非全日制研究生无法享受?”

来源: 紫牛新闻

2026-04-30 13:15:00

“无锡出台的人才购房补贴有失公平和人才歧视,全日制研究生和非全日制研究生拥有同样的法律效应,为什么非全日制研究生就不可以享受购房补贴?”向先生向扬子晚报/ 紫牛新闻记者表达了自己的不满。

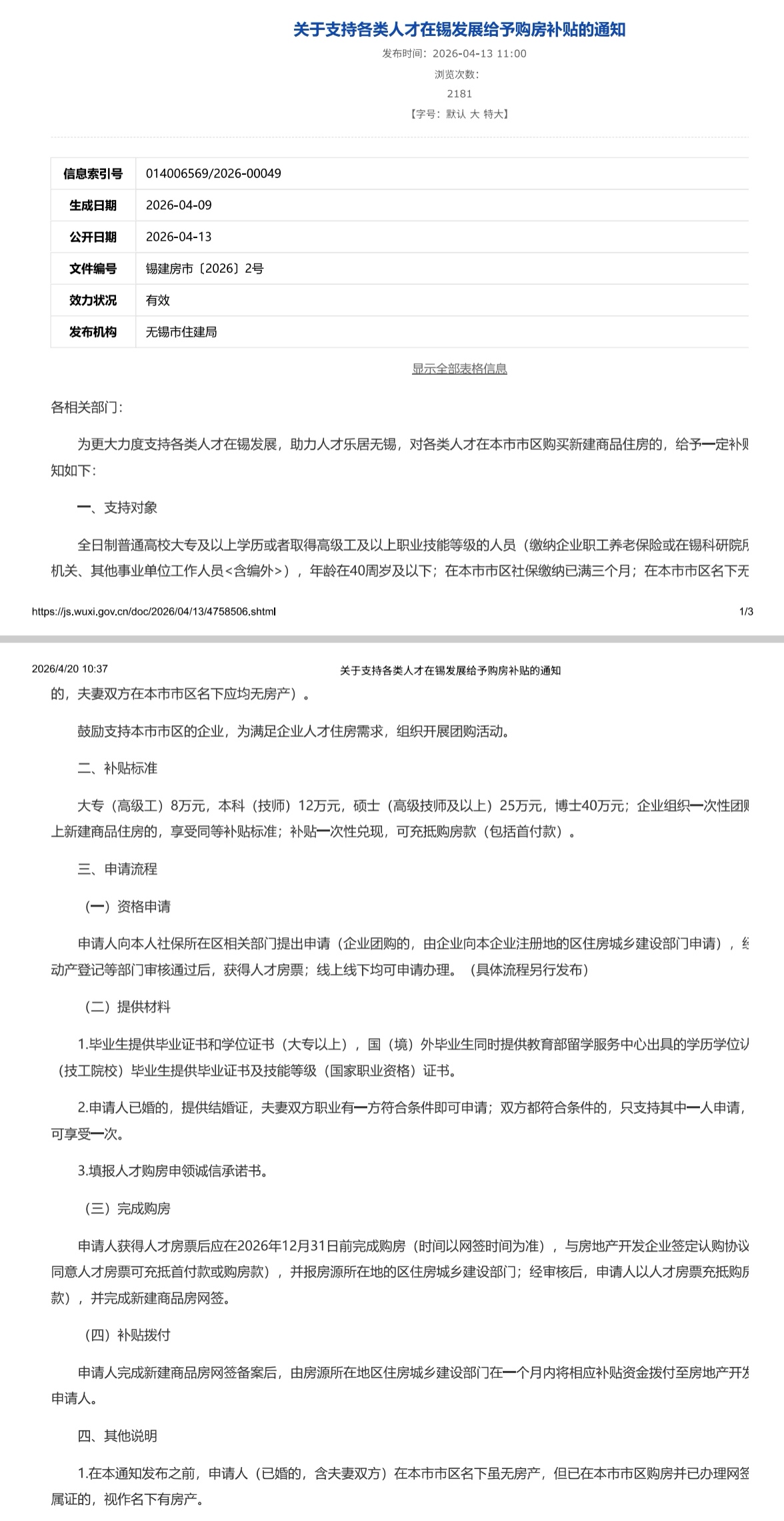
自4月13日无锡市出台《关于支持各类人才在锡发展给予购房补贴的通知》、《关于支持市区基本居住需求家庭改善住房条件的通知》后,无锡本地媒体陆续报道各类人才通过补贴成功购房的案例,享受的补贴从40万至25万不等。政策包括按学历/技能分级补贴:大专(高级工)8万元,本科(技师)12万元,硕士(高级技师及以上)25万元,博士40万元,一次性发放。要求为全日制大专及以上或高级工以上等。

向先生告诉记者,他曾于2021年在江南大学攻读人工智能专业的非全日制研究生,并于2024年顺利毕业。他于4 月 14 日线上申请无锡市 2026 年市区人才购房资助(申请类型:人才,档次 / 类别:硕士或高级技师及以上),却被系统明确显示申请状态为 “失败”、 “被退回”,拒绝原因载明:“人社退回:申请人应取得全日制普通高校大专及以上学历。”

对此向先生表示不解,并提出几点理由:1、根据教育部办公厅等五部门《关于进一步做好非全日制研究生就业工作的通知》(教研厅函〔2019〕1 号)规定,全日制与非全日制研究生学历学位证书具有同等法律地位和相同效力。文件同时要求,在公务员招录、事业单位招聘、人才落户等环节,不得设置与岗位或资格条件无关的教育形式限制,为不同教育形式的研究生提供平等机会。2.江苏省教育厅等五部门《关于进一步做好非全日制研究生就业工作的通知》(苏教研函〔2020〕1 号)规定,非全日制与全日制研究生学历学位具有同等法律地位和相同效力,各地在制定相关人才政策时应当保障平等对待。3.2025年度,无锡高新区(新吴区)人才购房补贴政策中,明确允许非全日制硕士研究生申请,未设置“全日制”限制,同一城市、同一区域内上下级政策标准截然相反。4.全日制大专人员可享受补贴,为何学历更高一层的非全日制研究生不可享受?

无锡市委人才办工作人员告诉记者,该政策主要由无锡市住建部门牵头制定。无锡市住建局工作人员回复,人才保障政策和制度不仅仅针对住房,还有交通、医疗等,2026人才购房补贴政策的制定,住建只是成员单位之一,还牵涉到人社、财政等。根据他的了解,这是按照过去人才政策的延续,未来是否有调整需要根据市场的走向以及资金来决定。

截止记者发稿为止,向先生已经向有关审核部门提起行政复议。记者查阅资料发现,国内多个城市的人才政策对全日和非全日的态度不一,有的明确排除在外,有的表示同等对待。其中,石家庄市曾因人才补贴政策排除非全日制研究生引发行政争议,当地政府于 2022 年 6 月 2 日正式印发相关文件,明确将国家统招的非全日制硕士研究生纳入高校毕业生一次性就业安家补贴范围。

扬子晚报/ 紫牛新闻 记者  季娜娜

校对 吉启雷