首页 > 新闻中心 > 少年志

最新!南京这所高中改扩建方案来了

来源: 紫牛新闻

2025-10-21 19:24:00

近日,南京市江北浦口区官网发布关于江浦高级中学改扩建工程的批复具体如下——


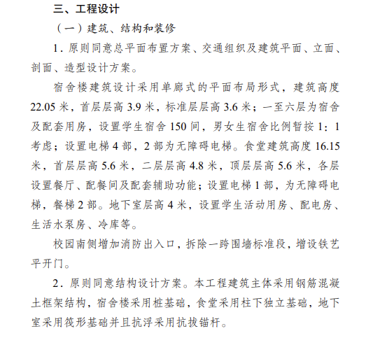
资料显示,该项目位于南京市浦口区江浦高级中学内拟建设一栋六层现代化学生宿舍楼、一栋三层食堂及一层地下室总建筑面积11950.72 平方米,其中地上建筑面积10985.76 平方米,地下室建筑面积 964.96 平方米,同步建设室外景观绿化及配套道路等,并对校园内其他建筑及设施进行改造。




资料显示,本工程计划工期为15 个月,期待一年以后的新校园!

扬子晚报/紫牛新闻记者 王颖

校对 胡妍璐