首页 > 新闻中心 > 文娱

张国荣纪念演唱会被诉侵权后下架,未获授权但能商演卖票为啥频频发生?

来源: 紫牛新闻

2026-03-27 18:42:00

3月25日,环球音乐集团与张国荣挚友陈淑芬携手发布了一封致张国荣粉丝们的信,表示近期售票平台上出现了多场以“纪念张国荣”为名义的演唱会和演出活动信息,不仅使用张国荣的肖像、视频进行宣传,还大量播放张国荣生前经典曲目。但这些演出实际上没有得到授权,“需要公开声明的是,我们截止目前并未对外做过任何类似授权。”歌迷们对此表示了大力支持。



没有获得歌曲著作权所有方同意,擅自以“纪念”的名义举行公开售票的音乐会、演唱会,最后著作权方出面制止该行为,这一情节似乎已经反复上演了很多次了。去年琼瑶的儿子陈中维委托律师发布声明,称注意到演出市场出现了大量未经许可的打着琼瑶名号的演出活动,通过多渠道向公众出售门票,以“怀旧”“纪念”为名实商业营销之实,陈中维要求停止侵权行为。不仅有打着纪念已故名人的未授权演出,还有打了跨国信息差的,2024年中国音乐著作权协会发现深圳某公司即将举办《天空之城》音乐会,发布的表演曲目均为日本作曲家久石让的经典作,久石让公司的官网发布声明要求必须获得作曲家正式许可才能合理使用歌曲,音著协确认该公司没有得到授权,也没有支付相关音乐的版税,次年1月,深圳市市场监督管理局发出全国首张音乐著作权领域知识产权行政禁令,最终以该公司补交全部音乐版税告终。

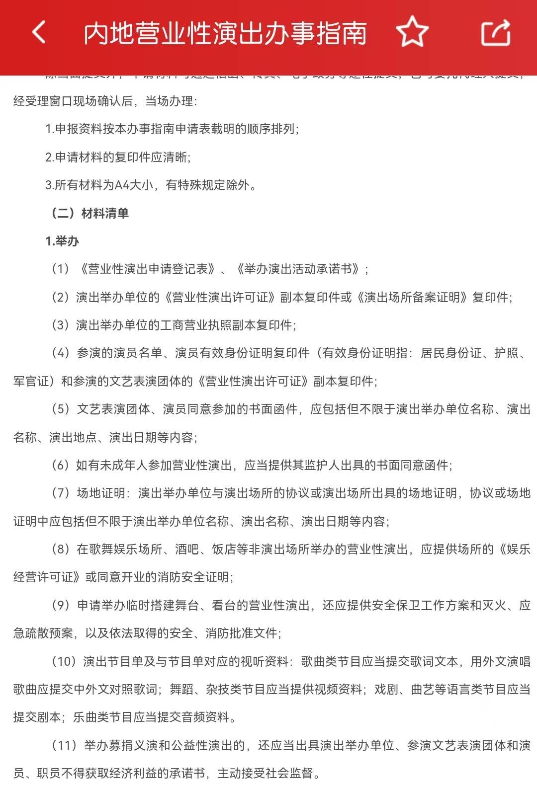
没有获得歌曲相关版权所有者的许可,为什么能够正常的在票务平台上架演出项目并销售呢?记者询问了票务行业从业者:一家演出公司想要在票务平台上架一个演出项目需要获得哪些许可?该从业者表示对于票务平台而言,主要审核的是文旅批文和公安部门批文主办方资质等部分,“一般而言公安同意后就可以上架了。”对于歌曲是否获得授权,票务平台并没有很有效的审核办法,“就像造假的医院证明要求演唱会退票一样,很难核实是不是真的。”目前,内地营业性演出办事指南中举办演出所需要的“材料清单”中也没有明确的歌曲授权许可证明材料,“材料清单”中共有11项材料,其中涉及表演、歌曲的主要是要求提供演员同意参演的书面函件,未成年人的监护人出具的书面函件,消防安全批准文件、节目单和对应的视听资料,比如歌词文本等。而演唱的歌曲有没有获得著作权人的授权,则大多要依靠演出公司的行业自觉了。通常情况下,正规演出公司在举办演唱会时,如果涉及表演其他人的作品,会向著作权人取得许可并协商支付报酬。一些未获著作权人授权的演出主办方会采用“金曲怀旧”“纪念演唱会”“致敬演出”等名义弱化与著作权人的显著关联,这样著作权人也很有可能不会注意到这些演出的存在。


目前,各种张国荣纪念演唱会已经从票务平台上下架了,这些存在侵权争议的演出,侵权主体是谁呢?记者询问了陕西恒达律师事务所高级合伙人、知名公益律师赵良善,他认为此类未经授权纪念演唱会的主要侵权责任方为演出主办方,主办方作为商业演出的策划、组织与运营主体,在未取得环球音乐授权的情况下,以纪念为噱头举办演出并牟利,是实施侵权行为的核心主体,需承担主要侵权责任;舞台表演者需根据过错程度担责,若明知演出无授权仍参与表演,需与主办方承担连带责任,若表演者对版权授权情况不知情且无过错,一般无需承担主要责任,可在承担相应责任后向主办方追偿。


值得注意的是,所谓的张国荣纪念演唱会,还不一定是找了个歌手演唱张国荣的经典曲目,还有的是直接播放张国荣的经典曲目,搭配一些影像资料或者简单的表演,对于这种表演形式,赵良善表示也还是构成了侵权的,根据《著作权法》规定,环球音乐享有张国荣相关歌曲的录音录像制作者权与表演权,商业演出中公开播放其音乐作品、影像内容,属于未经许可的机械表演行为,同时使用其肖像也侵犯了相关人格权益,并非无真人演唱就不属于侵权。这类侵权演出不仅违反《著作权法》相关规定,主办方还需承担停止侵害、赔偿损失的民事责任,若违法所得数额较大,还可能触犯《刑法》构成侵犯著作权罪;同时也提醒广大歌迷,此类未授权纪念演出并非正规合法活动,不仅自身权益无法保障,也会损害版权方合法权益,应拒绝购票观看,共同抵制侵权演出活动。

扬子晚报|紫牛新闻记者 沈昭

视频|沈昭

校对 胡妍璐